咨询热线:
(029)38314673
网站首页
关于陕柴
资讯中心
产品展示
下属子公司
员工艺廊
资讯中心
当前位置:
首页
>
资讯中心
>
通知公告
通知公告
陕柴新闻
学习园地
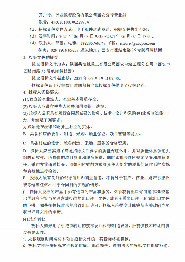
关于阿斯马拉28MW重油电站项目采购包1招标公告
发布日期:2024-06-04