咨询热线:
(029)38314673
网站首页
关于陕柴
资讯中心
产品展示
下属子公司
员工艺廊
资讯中心
当前位置:
首页
>
资讯中心
>
通知公告
通知公告
陕柴新闻
学习园地
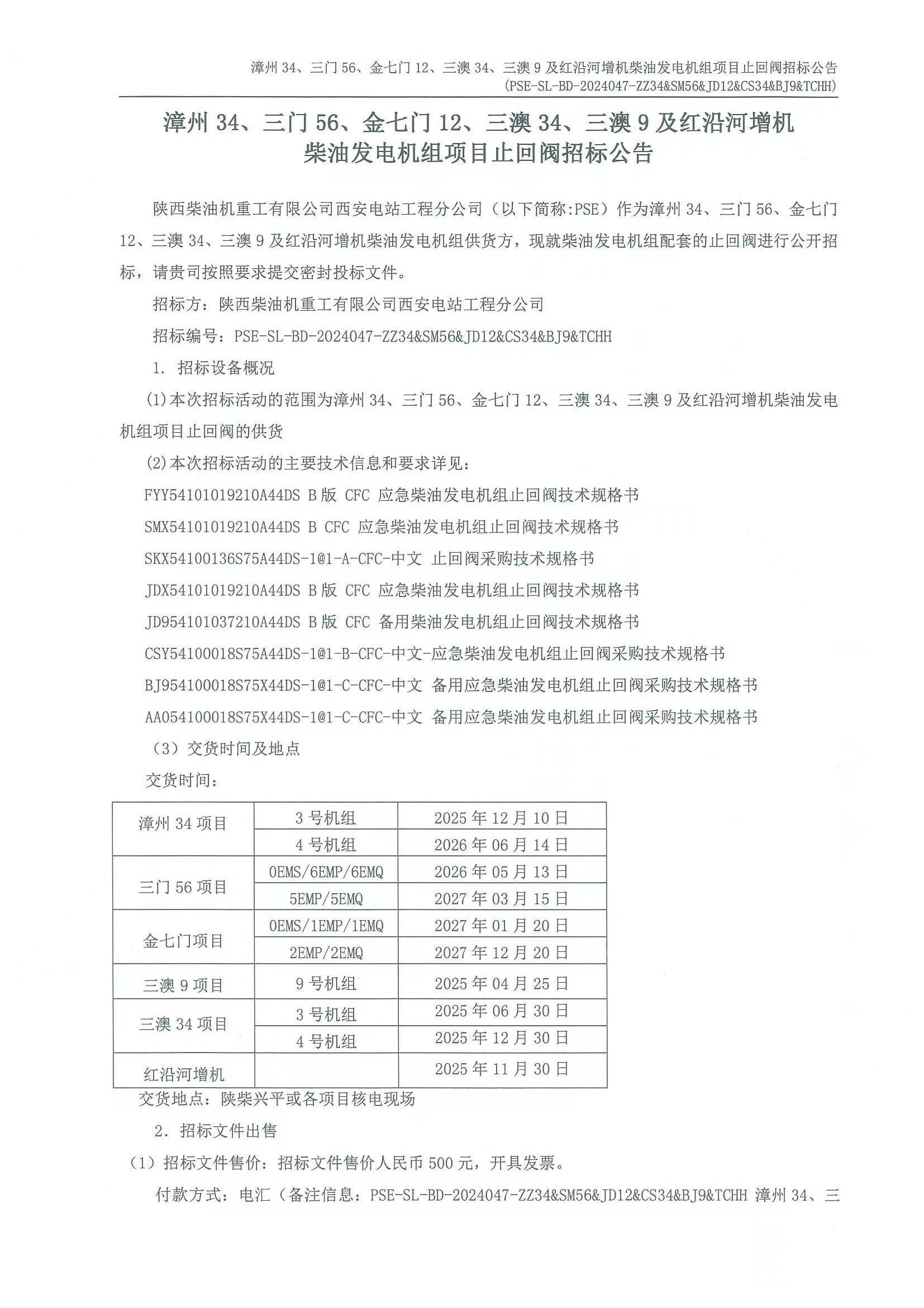
漳州34、三门56、金七门12、三澳34、三澳9及红沿河增机柴油发电机组项目止回阀招标公告
发布日期:2024-05-09